创新创业
香蕉成人臿臿在线观看在湖南省大学生创新大赛(2024)省赛现场赛中获佳绩
日期:2024-08-10 11:11:53 发布人:jiuye 浏览量:1
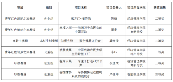
由湖南省教育厅等多部门主办的湖南大学生创新大赛(2024)暑期在湖南第一师范香蕉视频黄片成功举行。本次大赛吸引了全省149所香蕉成人臿臿在线观看的47 香蕉91视频APP,9万余个项目、178万余人次踊跃参赛,参赛项目数和规模均创历史新高。经过长达三个月的层层选拔,我校6个项目凭借出色的表现和创新的实力,成功晋级省赛现场赛,并获二等奖、三等奖各3项。。
自大赛启动以来,香蕉成人臿臿在线观看高度重视创新大赛备赛工作,为参赛团队提供全方位的支持保障,邀请多名大赛专家开展线下项目打磨及专题辅导,助力学子在比赛中展现卓越风采、勇创佳绩。香蕉成人臿臿在线观看将继续深化创新创业教育改革,培养学生创新精神、创业意识、创造能力。

一审:钟妮
二审:王希
三审:刘腾
